您好!欢迎光临!
网站地图
免责申明
0550-7623266
网站首页
关于我们
电线电缆
控制电缆
电力电缆
光纤光缆
特种电缆
综合电缆
扁电缆
变频电缆
钢丝铠装电缆
硅橡胶电缆
补偿电缆
本安电缆
耐火电缆
高温电缆
拖链电缆
船用电缆
伴热电缆
行车电缆
钢芯铝绞线
电缆附件
仪器仪表
工业热电偶
工业热电阻
压力表系列
双金属温度计
无纸记录仪
压力变送器
罗斯蒙特3051型压力变送器
温度变送器
智能显示仪表
液位计/流量计/安全栅
特殊热电偶/热电阻
管件与阀门
管件与仪表附件
仪表阀门与阀组
防爆管件
流量测量装置
温度传感器
光纤光栅传感器/网络分析仪
非接触式温度计
检验仪表
电量变送器
电量变送器
霍尔传感/变送器
温度/湿度变送器
开关量变送器
电压监控仪表
变压器档位变送器
电流电压互感器
智能电力监测仪
数字显示调节仪
波纹管
电缆桥架
梯级式电缆桥架
托盘式电缆桥架
槽式电缆桥架
大跨距电缆桥架
抗腐蚀铝合金桥架
阻燃玻璃钢桥
阻燃防火桥架
桥架立柱
低压力开关柜
高压开关设备
汇线桥架
组合式电缆桥架
高低压母线
低压配电柜
资讯动态
业内资讯
技术支持
行业标准
联系我们
低压配电柜
您当前的位置:
>
电缆桥架
>
低压配电柜
电缆桥架
梯级式电缆桥架
托盘式电缆桥架
槽式电缆桥架
大跨距电缆桥架
抗腐蚀铝合金桥架
阻燃玻璃钢桥
阻燃防火桥架
桥架立柱
低压力开关柜
高压开关设备
汇线桥架
组合式电缆桥架
高低压母线
低压配电柜
联系我们
电话:0550-7623266
邮箱:shanglangroup@163.com
地址:安徽省天长市滁州高新技术产业开发区
商品名称:
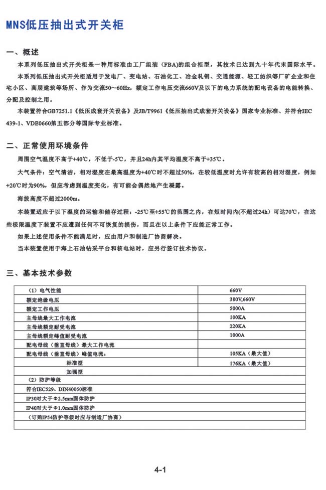
MNS 低压抽出式开关柜
添加时间:
2013-07-23 14:57:05
电 话:0550-7623266
邮 箱:shanglangroup@163.com
介绍:
浏览:
上一篇
GCS 低压抽出式开关柜
下一篇
XL-21型动力配电柜箱
Go!